内容大致如下,具体以资料为准:
一提道法大家肯定会想到符篆,符篆是道家众多修持法门中比较重要的一个法门,其既是召神唤将驱邪降魔的图文凭证,也是记录有关天官功曹、三界十方神仙名属召役神吏施行法术的文检。所以符篆之法自古就是道士法师行法所必备法术运用之一。但是真正成体系的符篆传承却不多见。究其原因主要是符篆法门历来都是道门内部直系秘传口口相承,不形成文字,不见经传,全靠仙師口授,且真的口授也仅传给得意弟子或者衣钵传人。所以法脉众多但是完整的符装体系确实不多。再加上历朝历代的历史原因导致传承的断层,很多符法失传了,大家看到的很多符都只是有“符”而没有“法”徒有“符式”而已。自古有云“画符不知窍,徒惹鬼神笑”。此次济世道人将系统的完整的将符篆法门一一传出,教会大家识符懂符、画符用符,从基础教起,从法理逻辑教起,既让你学会用符法,还知其所以然。且以后可以根据课堂所学,在符法一门上自行深造提高。以后即便看到一道符也能自行克隆画出来且具法效还符合法门规制。还会分期分主题的分门别类的按功效应用(比如招财、旺桃花、旺文昌、姻缘和合、退煞、祛病、驱邪、複灾、辅助修行、镇宅、化煞、装藏开光、美容、事业运程等等主题)系统的讲符法运用。所学既所用,一定让你在符篆一法上勇猛精进。
一、画符的注意事项及禁忌(很多隐秘禁忌)
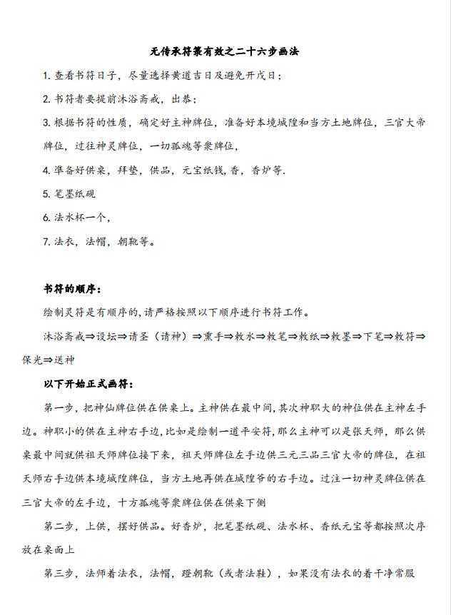
二、画符的基本十二步顺序
三、符法的二十六步仪轨
四、符法所需的指诀、秘咒、罡步讲解
五、如何让自己所画之符灵验
本课堂所涉及的秘咒及指诀都将会给大家过功过法,而且将会用很多具体的符篆作为讲课案例,也以此作为随堂彩蛋赠送给大家(其中不乏好多平时大家花重金也求而不得的符)
济世道人,有全真、正一、民间法教、周山传承,系正一派上清大洞经篆授篆法师。弘扬传统文化 功德无量

温馨提示:支付成功后如果没有跳转下载页面,刷新一下页面即可下载;除了视频和录音以外的文档格式为PDF文件。手机与电脑上安装WPS软件就都可以观看!如果下载不成功或链接失效,
可以加管理微信:xxbkwcom 发付款截图即可补发!
温馨提示:大部分资料都是古本或现代整理版,实际内容以资料内容为准,不确定内容是否是自己需要的请咨询工单咨询,未经咨询下单一律视为清楚了解资料内容并选择,下单成功后概不退款,网站资料使用百度网盘或夸克网盘链接下载附件,介意者谨慎考虑是否需要!支付后不要关闭网页等待自动跳转到下载页面,如果仍然无法下载请点击这里提交工单,正常30分钟内会更新下载链接,管理在线时间为早8点到晚上21点,节假日及休息时间会延误时间稍长,敬请耐心等待(游客朋友联系管理微信补发:ddzlwcom 加好友务必备注资料名称加无法下载):管理会在看到消息后第一时间给您补发资料,并在资料页面补发链接提供下载链接,感谢理解!!!!


评论0